Turning data into
decisions, products,
and intelligent systems.
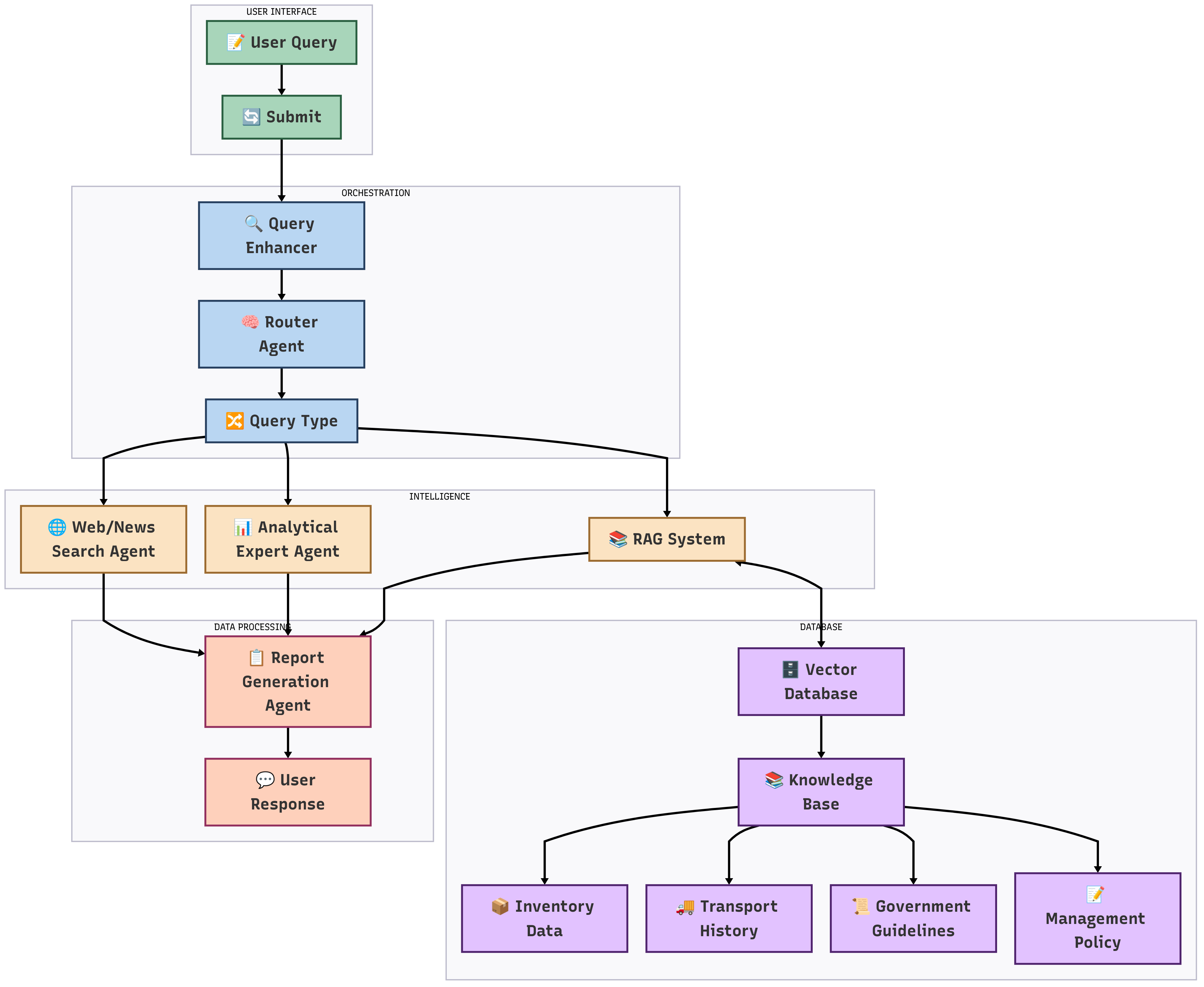
Data Science & Analytics professional with 4+ years across teaching, applied AI research, and product strategy. I build with Python, SQL, ML and modern LLM/RAG workflows.




.png)


